Effect of high-fat diet and empagliflozin on cardiac proteins in mice - Nutrition & Metabolism
Source : https://nutritionandmetabolism.biomedcentral.com/articles/10.1186/s12986-022-00705-0
Using proteomic techniques the impact of the sodium-glucose transport protein 2 inhibitor empagliflozin on cardiac protein expression in a mouse model was assessed under normal and high-fat diet (HFD) conditions....
Conclusions: Empagliflozin may protect the heart by altering the expression of genes including Apoe, Apoc1, Saa2, Apoa2, and Pon1, which are all involved in lipid metabolism disturbance in obesity.
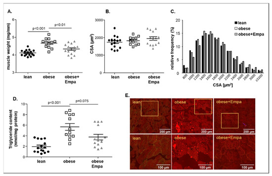
Empagliflozin Preserves Skeletal Muscle Function in a HFpEF Rat Model
Source : https://www.mdpi.com/1422-0067/23/19/10989
Besides structural alterations in the myocardium, heart failure with preserved ejection fraction (HFpEF) is also associated with molecular and physiological alterations of the peripheral skeletal muscles (SKM) contributing to exercise...
Conclusions: The results clearly documented a beneficial effect of Empa on SKM function in the present HFpEF model. These effects were accompanied by positive effects on mitochondrial function possibly modulating SKM function.
Empagliflozin ameliorates type 2 diabetes mellitus-related diabetic nephropathy via altering the gut microbiota
Source : https://www.sciencedirect.com/science/article/abs/pii/S138819812200124X?via=ihub
EMPA reduced the elevation of blood glucose and UACR caused by HFD/STZ. * The LPS-producing bacteria and the SCFA-producing bacteria were changed after the EMPA administration. * Fecal SCFAs were...
Conclusions: EMPA ameliorates T2DM-related DN via altering the gut microbiota, especially reducing LPS-producing bacteria and increasing SCFA-producing bacteria.
Biomarkers in HFpEF for Diagnosis, Prognosis, and Biological Phenotyping - PubMed
Source : https://pubmed.ncbi.nlm.nih.gov/36197625/
doi: 10.1007/s11897-022-00578-7. Online ahead of print. 1 Inova Heart and Vascular Institute, Suite 1225, 3300, Gallows Rd, Falls Church, VA, 22042, USA. 2 Inova Heart and Vascular Institute, Suite 1225,...
Recent Findings: Besides cardiac-specific biomarkers (natriuretic peptides and troponin), other novel nonspecific biomarkers increasingly identify the diversity of pathophysiological mechanisms of HFpEF including inflammation, fibrosis, and renal dysfunction. Newer approaches have provided increasing granularity providing opportunities to...
Effects of empagliflozin on cardiovascular and renal outcomes in heart failure with reduced ejection fraction according to age: A secondary analysis of EMPEROR-Reduced - PubMed
Source : https://pubmed.ncbi.nlm.nih.gov/36194680/
doi: 10.1002/ejhf.2707. Online ahead of print. 1 Second Department of Cardiology, Athens University Hospital Attikon, National and Kapodistrian University of Athens Medical School, Athens, Greece. 2 Department of Cardiology, Berlin...
Conclusions: The efficacy and safety of empagliflozin in improving cardiovascular and renal outcomes in HFrEF was consistent across the spectrum of age, including older patients (aged ≥75). This article is protected by copyright. All rights reserved.
