Conclusions and Relevance: This cross-sectional study of children with parent-reported ADHD suggests that most were not receiving ADHD medications and had never received outpatient mental health care. Gaps in treatment, which were not directly associated with socioeconomic disadvantage, underscore the challenges of improving communication and...
A Systematic Review of Yoga and Meditation for Attention-Deficit/Hyperactivity Disorder in Children
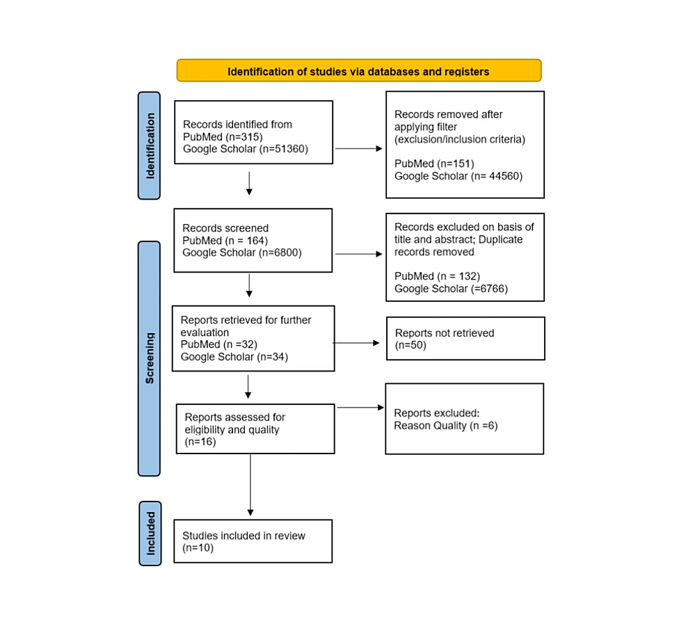
With attention-deficit/hyperactivity disorder (ADHD) being a prevalent disorder in childhood, it is essential to acknowledge the different adverse effects the disorder can have on the quality of life in children....
Conclusions/Relevance: Although yoga and meditation positively influenced children with ADHD, a more in-depth research is necessary with a more significant number of participants and over a more extended period of time. The results of the included studies suggest a substantial benefit. Nonetheless, as the number of studies is limited, at...
Psychopharmacological treatment of disruptive behavior in youths: systematic review and network meta-analysis - Scientific Reports
Source : https://www.nature.com/articles/s41598-023-33979-2
To conduct a systematic review of the comparative efficacy of various psychotropic medications for the treatment of disruptive behavior (DBs) in youths. To this aim, we systematically reviewed randomized clinical...
Conclusions/Relevance: This study offers information on the relative efficacy of various psychotropic medications for the treatment of DB, and insight into a potential neurobiological underpinning for those symptoms. It also illustrates the potential utility of these neurobiological mechanisms as a target for future treatment studies.
Pharmacologic Management of Cognitive Disengagement Syndrome (CDS) and Implications for Attention-Deficit/Hyperactivity Disorder (ADHD) Treatment: Emerging Treatments and Recommendations for Future Research - CNS Drugs
Source : https://link.springer.com/article/10.1007/s40263-023-00999-5
Although the study of cognitive disengagement syndrome (CDS; previously called sluggish cognitive tempo) first emerged in the 1980s, very little is known about treating CDS or its impact on evidence-based...
Relevance: Although the study of cognitive disengagement syndrome (CDS; previously called sluggish cognitive tempo) first emerged in the 1980s, very little is known about treating CDS or its impact on evidence-based interventions for attention-deficit/hyperactivity disorder (ADHD) with which it frequently co-occurs.
Using Digital Measurement-Based Care to Address Symptoms of Inattention, Hyperactivity, and Opposition in Youth: Retrospective Analysis of Bend Health
Source : https://formative.jmir.org/2023/1/e46578
Background: Attention-deficit/hyperactivity disorder (ADHD) and associated behavioral disorders are highly prevalent in children and adolescents, yet many of them do not receive the care they need. Digital mental health interventions...
Conclusions: This study offers promising early evidence that collaborative care DHMIs may facilitate improvements in ADHD symptoms among children and adolescents, addressing the growing need for accessible and high-quality care for behavioral health problems in the United States. However, additional follow-up studies bolstered by larger...
