Risks and burdens of incident diabetes in long COVID: a cohort study
Source : https://www.thelancet.com/journals/landia/article/PIIS2213-8587(22)00044-4/fulltext
In the post-acute phase, we report increased risks and 12-month burdens of incident diabetes and antihyperglycaemic use in people with COVID-19 compared with a contemporary control group of people who...
Interpretation: In the post-acute phase, we report increased risks and 12-month burdens of incident diabetes and antihyperglycaemic use in people with COVID-19 compared with a contemporary control group of people who were enrolled during the same period and had not contracted SARS-CoV-2, and a historical control group from a pre-pandemic era....
Clinical Study Suggests SaNOtize Nitric Oxide Nasal Spray Is Effective at Preventing COVID-19 after High-Risk Exposure
VANCOUVER, British Columbia--()--SaNOtize Research and Development ("SaNOtize") today announced results from a retrospective clinical study assessing the efficacy of nitric oxide releasing nasal spray (NONS™) in preventing COVID-19 infection after...
“Given the rate at which COVID-19 continues to mutate, and the consensus that it will soon be endemic, we need to expand the tools at our disposal to protect against it,” said Chris Miller, PhD, Chief Scientific Officer and co-founder of SaNOtize. “The mounting evidence for NONS is promising, as it suggests a safe and effective tool in...
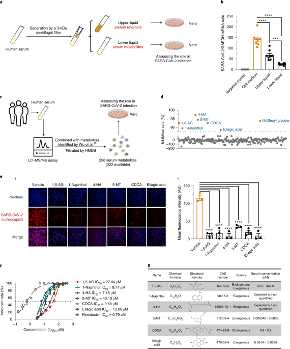
A glucose-like metabolite deficient in diabetes inhibits cellular entry of SARS-CoV-2 - Nature Metabolism
Source : https://www.nature.com/articles/s42255-022-00567-z
The severity and mortality of COVID-19 are associated with pre-existing medical comorbidities such as diabetes mellitus. However, the underlying causes for increased susceptibility to viral infection in patients with diabetes...
Our results reveal a mechanism that contributes to COVID-19 pathogenesis in the diabetic population and suggest that 1,5-AG supplementation may be beneficial to diabetic patients against severe COVID-19.
Correlation Between Mask Compliance and COVID-19 Outcomes in Europe
Masking was the single most common non-pharmaceutical intervention in the course of the coronavirus disease 2019 (COVID-19) pandemic. Most countries have implemented recommendations or mandates regarding the use of masks...
Mask usage was more homogeneous in Eastern Europe than in Western European countries. Spearman's correlation coefficients between mask usage and COVID-19 outcomes were either null or positive, depending on the subgroup of countries and type of outcome (cases or deaths). Positive correlations were stronger in Western than in Eastern European...
Comorbidities and Symptomatology of SARS-CoV-2 (Severe Acute Respiratory Syndrome Coronavirus 2)-Related Myocarditis and SARS-CoV-2 Vaccine-Related Myocarditis: A Review
Myocarditis is an inflammatory disease of the heart muscle, with manifestations that include myocardial infarction, arrhythmia, and even sudden death. The primary etiology of myocarditis is a viral infection, with...
In conclusion, males, females, and pediatric patients with previous SARS-CoV-2VRM showed mostly chest pain with no comorbidities. Males presenting with SARS-CoV-2RM showed mostly respiratory and cardiac symptoms with cardiac and diabetic comorbidities. Females with SARS-CoV-2RM described various symptoms from flu-like, respiratory, to cardiac...
