A structurally conserved RNA element within SARS-CoV-2 ORF1a RNA and S mRNA regulates translation in response to viral S protein-induced signaling in human lung cells. | Journal of Virology
The positive-sense, single-stranded RNA genome SARS-CoV-2 harbors functionally important cis-acting elements governing critical aspects of viral gene expression. However, insights on how these elements sense various signals from the host...
This VAIT-mediated translational control mechanism of SARS-CoV-2 may provide novel targets for small molecule intervention and/or facilitate development of more effective mRNA vaccines.
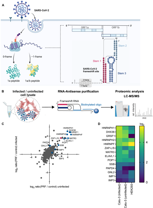
The short isoform of the host antiviral protein ZAP acts as an inhibitor of SARS-CoV-2 programmed ribosomal frameshifting - Nature Communications
Source : https://www.nature.com/articles/s41467-021-27431-0
Programmed ribosomal frameshifting (PRF) occurs in many viruses including SARS-CoV-2 to allow the translation of multiple proteins from a single transcript. Here, the authors identify the human short isoform of...
We reveal that the short isoform of the zinc-finger antiviral protein (ZAP-S) is a direct regulator of PRF in SARS-CoV-2 infected cells. ZAP-S overexpression strongly impairs frameshifting and inhibits viral replication. Using in vitro ensemble and single-molecule techniques, we further demonstrate that ZAP-S directly interacts with the...
Ribavirin Treatment for Critically Ill COVID-19 Patients | IDR
Severe Acute Respiratory Syndrome Coronavirus 2 (SARS-CoV-2), has resulted in a pandemic around the world known as the Coronavirus Disease 2019 (COVID-19). On July 21, 2021, more than 190 millions...
Conclusion: Ribavirin is well tolerated in critically ill patients with COVID-19 and may benefit COVID-19 patients through increasing the virus clearance.
BNT162b2 Vaccine Booster and Mortality Due to Covid-19
Source : https://www.nejm.org/doi/full/10.1056/NEJMoa2115624
Our apologies. An error occurred while setting your user cookie. Please set your browser to accept cookies to continue. NEJM.org uses cookies to improve performance by remembering your session ID...
CONCLUSIONS: Participants who received a booster at least 5 months after a second dose of BNT162b2 had 90% lower mortality due to Covid-19 than participants who did not receive a booster.
Intimal EC lining was also generally preserved with little evidence of cell death or desquamation. In contrast, there were frequent markers of neutrophil activation within myocardial thrombi in patients with COVID-19, including neutrophil-platelet aggregates, neutrophil-rich clusters within macrothrombi, and evidence of neutrophil extracellular...
