A multi-organoid platform identifies CIART as a key factor for SARS-CoV-2 infection - Nature Cell Biology
Source : https://www.nature.com/articles/s41556-023-01095-y
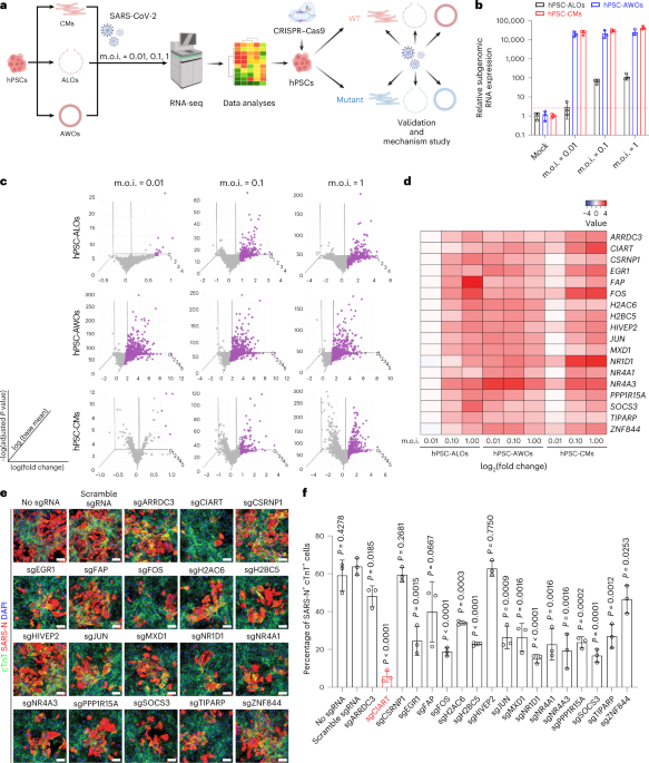
COVID-19 is a systemic disease involving multiple organs. We previously established a platform to derive organoids and cells from human pluripotent stem cells to model SARS-CoV-2 infection and perform drug...
Lung airway organoids, lung alveolar organoids and cardiomyocytes derived from isogenic CIART−/− human pluripotent stem cells were significantly resistant to SARS-CoV-2 infection, independently of viral entry. Single-cell RNA-sequencing analysis further validated the decreased levels of SARS-CoV-2 infection in ciliated-like cells of lung...
Assessing and Reassessing the Association of Comorbidities and Coinfections in COVID-19 Patients
Coronavirus disease 2019 (COVID-19) has posed an enormous global health and economic burden. To date, 324 million confirmed cases and over 5.5 million deaths have been reported. Several studies have...
There was a statistically significant difference in the prevalent comorbidities observed in patients coinfected with Staphylococcus aureus and COVID-19 and a statistically non-significant difference in the prevalent comorbidities in patients coinfected with Mycoplasma pneumoniae and COVID-19 as compared to similar infections in non-COVID-19...
Respiratory Syncytial Virus: A Comprehensive Review of Transmission, Pathophysiology, and Manifestation
With an increasing global incidence in children younger than the age of five, respiratory syncytial virus (RSV) is one of the most common viral respiratory infections worldwide. Despite the increasing...
The length of viral shedding also differs depending on the severity of the infection, who is infected, and the underlying immune status of an individual. Currently, there is no definitive treatment for RSV; however, supportive therapy is considered the mainstay treatment. Some pharmaceutical treatments such as ribavirin have been...
COVID-19 Related Predisposition to Diabetic Ketoacidosis
Source : https://www.cureus.com/articles/138691-covid-19-related-predisposition-to-diabetic-ketoacidosis
Background and aims Severe acute respiratory syndrome coronavirus 2 (SARS-CoV-2) can exacerbate hyperglycemia and can cause life-threatening diabetic ketoacidosis (DKA) in patients with diabetes mellitus (DM). The objective of this...
Conclusion: Our study demonstrates higher mortality rate in diabetic COVID-19 patients with DKA. Though direct and independent statistical association of mortality with DKA could not be proven in our multivariate logistic model, physicians must be vigilant in risk-stratifying and managing these patients in a timely manner.
Study Identifies Human Genes Enabling SARS-CoV-2 Infection
The activity of a gene called CIART is a key factor in the establishment of the viral infection that causes COVID-19, according to a study from researchers at Weill Cornell...
