Itaconate ameliorates autoimmunity by modulating T cell imbalance via metabolic and epigenetic reprogramming - Nature Communications
Source : https://www.nature.com/articles/s41467-023-36594-x
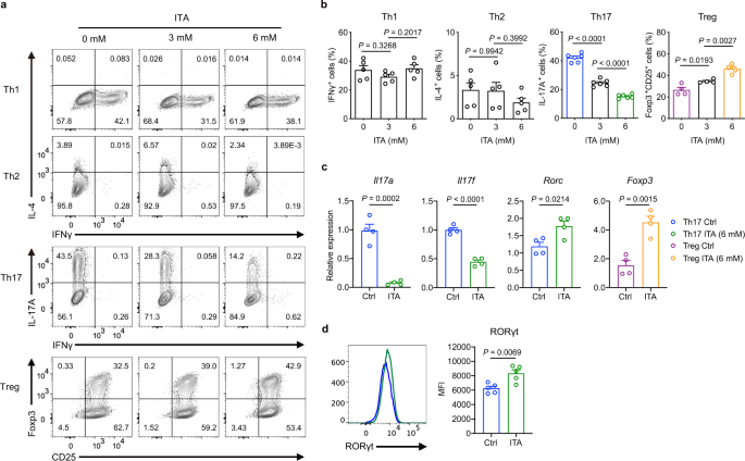
Dysregulation of Th17 and Treg cells contributes to the pathophysiology of many autoimmune diseases. Herein, we show that itaconate, an immunomodulatory metabolite, inhibits Th17 cell differentiation and promotes Treg cell...
Dysregulation of Th17 and Treg cells contributes to the pathophysiology of many autoimmune diseases. Herein, we show that itaconate, an immunomodulatory metabolite, inhibits Th17 cell differentiation and promotes Treg cell differentiation by orchestrating metabolic and epigenetic reprogramming. Mechanistically, itaconate suppresses glycolysis...
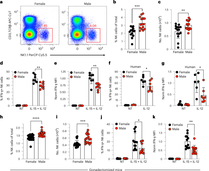
The X-linked epigenetic regulator UTX controls NK cell-intrinsic sex differences - Nature Immunology
Source : https://www.nature.com/articles/s41590-023-01463-8
Cheng et al. demonstrate that an extra copy of the X-linked epigenetic regulator UTX in females increases natural killer (NK) cell effector function. As NK cells are critical for antiviral...
Viral infection outcomes are sex biased, with males generally more susceptible than females. Paradoxically, the numbers of antiviral natural killer (NK) cells are increased in males. We demonstrate that while numbers of NK cells are increased in male mice, they display decreased effector function compared to females in mice and humans. These...
Monocyte migration profiles define disease severity in acute COVID-19 and unique features of long COVID - PubMed
Source : https://pubmed.ncbi.nlm.nih.gov/36922030/
The .gov means it's official. Federal government websites often end in .gov or .mil. Before sharing sensitive information, make sure you're on a federal government site. The site is secure....
Conclusions: Our data define unique monocyte signatures that define subgroups of long COVID patients, indicating a key role for monocyte migration in COVID-19 pathophysiology. Targeting these pathways may provide novel therapeutic opportunities in COVID-19 patients with persistent morbidity.
The Pandemic Within the Pandemic: Unprecedented Rise in Alcohol-related Hepatitis During the COVID-19 Pandemic - PubMed
Source : https://pubmed.ncbi.nlm.nih.gov/34653062/
Our study revealed drastic increases in severe alcohol-related hepatitis requiring inpatient management, specifically in patients under the age of 40 and in women during the COVID-19 pandemic. Given the high...
Conclusions: Our study revealed drastic increases in severe alcohol-related hepatitis requiring inpatient management, specifically in patients under the age of 40 and in women during the COVID-19 pandemic. Given the high morbidity and mortality associated with severe alcohol-related hepatitis, these findings have far-reaching and lasting...
Influence of Sex on Respiratory Syncytial Virus Genotype Infection Frequency and Nasopharyngeal Microbiome - PubMed
Source : https://pubmed.ncbi.nlm.nih.gov/36815771/
Respiratory syncytial virus (RSV) has a significant health burden in children, older adults, and the immunocompromised. However, limited effort has been made to identify emergence of new RSV genotypes' frequency...
Importance: Overall, we show sex differences in RSV genotype-nasopharyngeal microbiome, suggesting an interaction host genetics-virus-microbiome interaction.
