Interim Clinical Treatment Considerations for Severe Manifestations of Mpox — United States, February 2023
Source : https://www.cdc.gov/mmwr/volumes/72/wr/mm7209a4.htm?s_cid=mm7209a4_w
Please note: This report has been corrected. Agam K. Rao, MD 1; Caroline A. Schrodt, MD 1; Faisal S. Minhaj, PharmD 1 ,2; Michelle A. Waltenburg, DVM 3; Shama Cash-Goldwasser,...
A single-dose F1-based mRNA-LNP vaccine provides protection against the lethal plague bacterium - PubMed
Source : https://pubmed.ncbi.nlm.nih.gov/36888708/
The .gov means it's official. Federal government websites often end in .gov or .mil. Before sharing sensitive information, make sure you're on a federal government site. The site is secure....
We designed a nucleoside-modified mRNA-LNP vaccine based on the bacterial F1 capsule antigen, a major protective component of Yersinia pestis, the etiological agent of plague. Plague is a rapidly deteriorating contagious disease that has killed millions of people during the history of humankind. Now, the disease is treated effectively with...
Innate immune cell activation causes lung fibrosis in a humanized model of long COVID - PubMed
Source : https://pubmed.ncbi.nlm.nih.gov/36848564/
COVID-19 remains a global pandemic of an unprecedented magnitude with millions of people now developing "COVID lung fibrosis." Single-cell transcriptomics of lungs of patients with long COVID revealed a unique...
These studies revealed that COVID mediated chronic immune activation reminiscent to long COVID in humans. It was characterized by increased CD47, IL-6, and phospho-JUN (pJUN) expression which correlated with disease severity and pathogenic fibroblast populations. When we subsequently treated a humanized COVID lung fibrosis model by combined...
Broadly neutralizing anti-S2 antibodies protect against all three human betacoronaviruses that cause deadly disease
Source : https://www.sciencedirect.com/science/article/pii/S1074761323000791
Pan-betacoronavirus neutralizing antibodies may hold the key to developing broadly protective vaccines against novel pandemic coronaviruses and to mor...
Highlights
- Isolated a large panel of stem-helix bnAbs from SARS-2 recovered-vaccinated humans
- Stem-helix bnAbs possess recurrent germline features desired for targeted vaccines
- IGHV1-46 encoded stem-helix bnAbs are public clonotypes with two binding modes
- Stem-helix bnAbs prophylactically protect against SARS-1, SARS-2 & MERS challenge
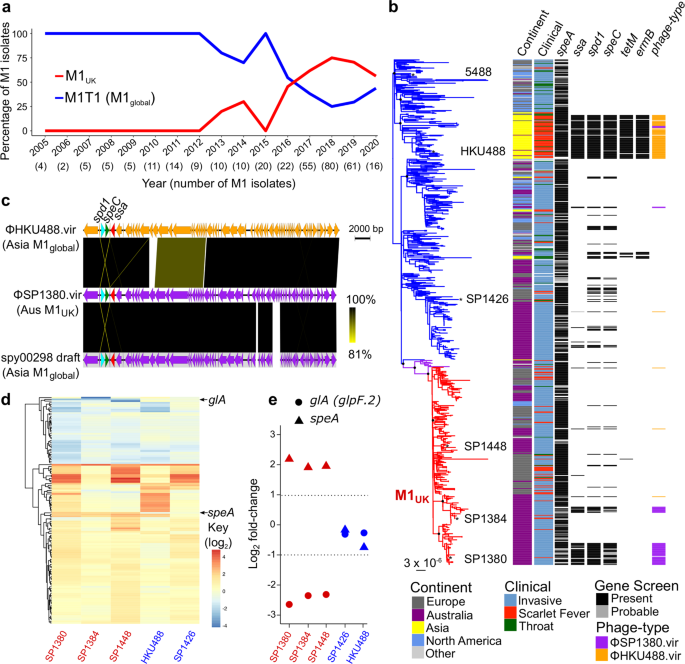
Detection of Streptococcus pyogenes M1UK in Australia and characterization of the mutation driving enhanced expression of superantigen SpeA - Nature Communications
Source : https://www.nature.com/articles/s41467-023-36717-4
A variant of group A Streptococcus serotype M1 (UK) has been increasingly reported and can be differentiated from the global variant by its overexpression of the superantigen SpeA. Here, Davies...
A single SNP in the 5’ transcriptional leader sequence of the transfer-messenger RNA gene ssrA drives enhanced SpeA superantigen expression as a result of ssrA terminator read-through in the M1UK lineage. This represents a previously unappreciated mechanism of toxin expression and urges enhanced international surveillance.
